Couplage AC des micro-onduleurs Enphase avec les onduleurs à batteries Victron MultiPlus / Quattro
1 — Objectif et champ d’application
Cette note décrit comment associer les micro-onduleurs Enphase IQ aux onduleurs/chargeurs de batterie Victron (MultiPlus-II, Quattro) en couplage AC pour des installations résidentielles raccordées au réseau avec fonction secours. Les prescriptions locales restent applicables et sous la responsabilité de l’installateur.
2 — Introduction aux systèmes couplés en AC
En couplage AC, la production PV des micro-onduleurs alimente d’abord les charges, puis charge les batteries ; l’excédent est injecté au réseau. En absence de production, le réseau peut alimenter les charges et charger la batterie. Un champ PV additionnel peut aussi être raccordé côté DC via un régulateur MPPT Victron.
En cas de coupure, l’onduleur de batterie crée un micro-réseau local et les micro-onduleurs continuent de produire pour les charges de secours. Un commutateur de transfert automatique isole l’installation du réseau pendant l’évènement. Les MultiPlus/Quattro intègrent ce commutateur.
3 — Contrôle par décalage de fréquence
Pour éviter surcharge batterie ou onduleur, Victron pilote la puissance PV en ajustant légèrement la fréquence AC. Les micro-onduleurs réduisent alors leur injection : c’est le contrôle par frequency shift (décalage de fréquence).
4 — Considérations Victron en couplage AC
Règle du facteur 1.0 : la puissance crête totale des micro-onduleurs ≤ puissance nominale en VA de l’onduleur/chargeur Victron (ex. Quattro 8000 VA → ≤ 8000 W, soit ~21 IQ7A max, ~27 IQ7+). Cette règle ne s’applique pas au PV raccordé côté DC via MPPT.
Capacité batterie minimale : ordre de grandeur recommandé : plomb ~4,8 kWh par 1 kWp ; lithium ~4,8 kWh par 1,5 kWp de PV.
5 — Intégration des IQ côté « secours » d’un Victron
Victron dispose d’une entrée réseau/charges nominales et de sorties « secours ». En cas de coupure, le transfert automatique isole le site ; les micro-onduleurs, placés côté « secours », alimentent d’abord les charges de secours puis, via Victron, la charge batterie si nécessaire.
Quand le réseau est présent, la sortie Victron est asservie à l’entrée : les IQ doivent respecter le code réseau local (profil de réseau conforme et IQ Relay si requis). Enphase recommande d’installer des CT de Production sur la sortie IQ et des CT de Consommation selon l’option retenue.
6 — Étapes de configuration Victron (ESS)
1) Charger l’Assistant ESS sur l’onduleur
Victron (voir « Manuel de conception et d’installation ESS »).
2) Connecter
le parc batteries.
3) Configurer via VEConfigure (dernière version).
4) Dans
l’onglet « Assistants », charger ESS.
5) Adapter les paramètres régionaux si
nécessaire.
6) Choisir un profil réseau Enphase adapté au pays (ex. FR : EN
50549-1 / VFR2019) et ajuster les seuils de contrôle de fréquence (p. ex.
Démarrer 50,2 Hz ; Min 51,2 Hz ; Déconnexion 51,5 Hz en France).
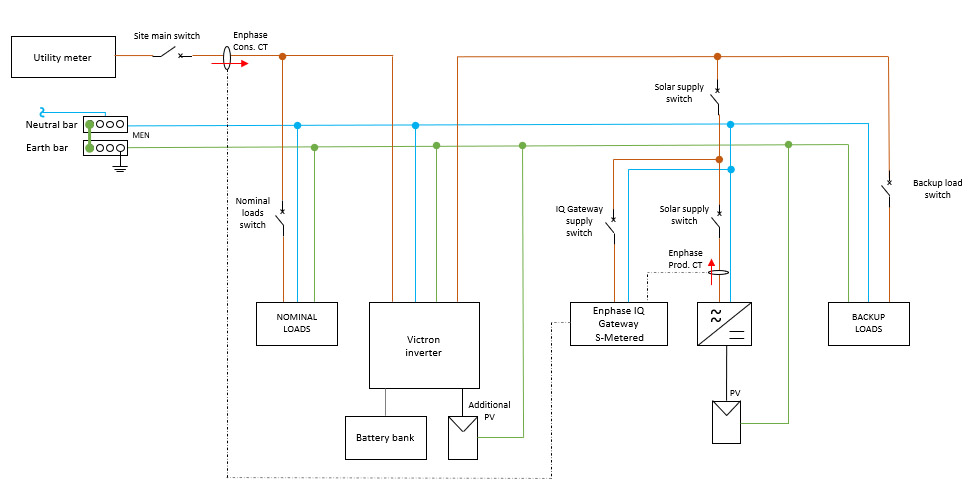
7 — Schéma monophasé : un CT de consommation (Option A)
Un CT « Consommation » unique est placé côté réseau et configuré « charge + solaire ». Un CT de production est alors obligatoire. En secours, la conso n’est plus mesurée par Enphase ; l’énergie chargée en batterie est comptée dans la conso, la décharge ne l’est pas. Recommandé si limitation d’export/zero-export nécessaire.

8 — Schéma monophasé : deux CT de consommation (Option B)
Deux CT « Consommation » (charges nominales et charges secours) en parallèle sur l’IQ Gateway, configurés « charge uniquement ». Le CT production devient optionnel. L’énergie chargée en batterie n’est pas comptée dans la conso ; la décharge l’est. Non recommandé si zero-export/limitation export demandée (les batteries risquent de ne pas se charger du PV).

9 — Schéma triphasé : secours triphasé
Système Victron triphasé avec IQ en triphasé côté secours. Mesure « charge + solaire » côté réseau : la charge batterie est comptée comme consommation ; la décharge ne l’est pas. En mode secours, la mesure de consommation Enphase devient nulle. Option : mesurer consommation totale (réseau + solaire + stockage) en posant 6 CT (3 nominales + 3 secours) en parallèle sur l’IQ Gateway.

10 — Schéma triphasé : secours monophasé
Victron triphasé avec IQ côté secours en monophasé. L’IQ Gateway est alimentée en mono ; on ne peut pas mesurer la consommation globale côté réseau (triphasé). Placer un CT de consommation côté secours, configuré « charge uniquement ». Zero-export impossible dans cette configuration.

SINES France accompagne les professionnels et les particuliers dans l’intégration des systèmes Enphase avec les solutions Victron Energy et Pylontech. Nos équipes peuvent assurer la configuration à distance via le portail Victron VRM, optimiser les réglages ESS, le zéro-injection et la gestion intelligente du stockage. Nous proposons un support technique complet pour faire évoluer votre installation photovoltaïque existante vers une solution hybride fiable, performante et entièrement connectée.


